400-829-8885
首页
咨询产品
精益管理
生产计划运作
品质成本改善
执行力提升
员工激励
产品服务
欧博观点
原创文章
在线视频
辅导上市公司
经典案例
全部案例
上市公司
家具行业
陶瓷、石英石行业
门窗行业
食品行业
五金行业
更多>>
学习书籍
全部书籍
理念类
方法类
工具类
课程动态
课程动态
行业新闻
关于欧博
关于欧博
专家团队
曾伟教授简介
精益管理
更多
欧博精益管理 ---现金效益倍增模式
精益管理是“道”不是“术”
精益生产管理知识
工厂管理的标准答案是什么?
生产计划运作
更多
生产计划运作系统
生产计划运作知识
生产计划运作标杆
生产计划运作培训
品质成本改善
更多
品质成本改善系统
品质成本改善知识
品质成本改善标杆
品质成本改善培训
执行力提升
更多
执行力提升系统
执行力提升知识
执行力提升标杆
执行力提升培训
员工激励
更多
员工激励运作系统
员工激励运作知识
员工激励运作标杆
员工激励运作培训
学习书籍
更多
【欧博正版】如是道
【欧博正版】老板的革命
【欧博正版】中小企业生存状况调查报告
【欧博正版】工厂管理实战工具
【欧博正版】好工厂 这样管
首页
经典案例
制鞋、服饰行业
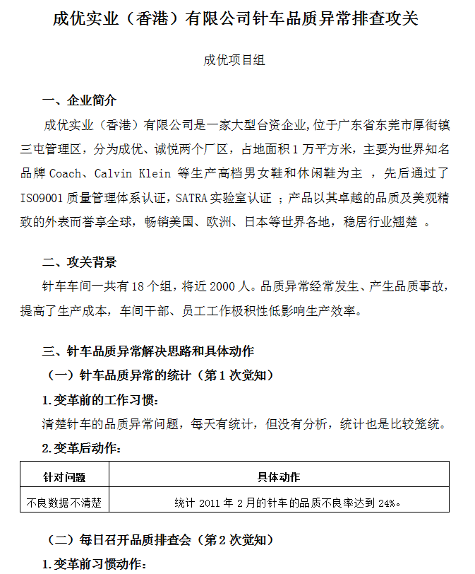
成优-针车品质异常排查攻关
新闻动态
|
浏览量:3242
|
2016-09-30
|
分享到
>
上一篇:
工厂问题解决方案9:制鞋及服装行业
下一篇:
奥立比亚-通过导入生管组合拳提升产能
返回列表